美洲黑熊住在北美洲,可是某些成員看起來卻不是「黑」熊,外觀是更淡的棕熊、古銅熊、灰熊等等型號。有人懷疑這是因為讓毛色變淺的基因,由棕熊情慾流動而來。 這個 2022 年的論文深入調查發現,導致變淡的確實是同一個基因,卻是兩種熊熊獨立衍伸的不同變異。
Genetic architecture and evolution of color variation in American black bears
美洲黑熊(American black bear,學名 Ursus americanus)旗下顏色款式眾多,一個經典款是肉桂色(cinnamon),特別常見於北美洲的西南部。 講肉桂色感覺很好吃,說成古銅色好像比較威武,之後都寫成古銅色。其實大概就和另一個物種棕熊(brown bear,學名 Ursus arctos)的棕色差不多。
這個論文從各地搜集樣本,包括 391 位各色黑熊,以及 33 位棕熊。黑熊的毛色可謂連續變化,主要取決於真黑素(eumelanin)的含量,很多動物不同細胞的深色都靠這種色素。
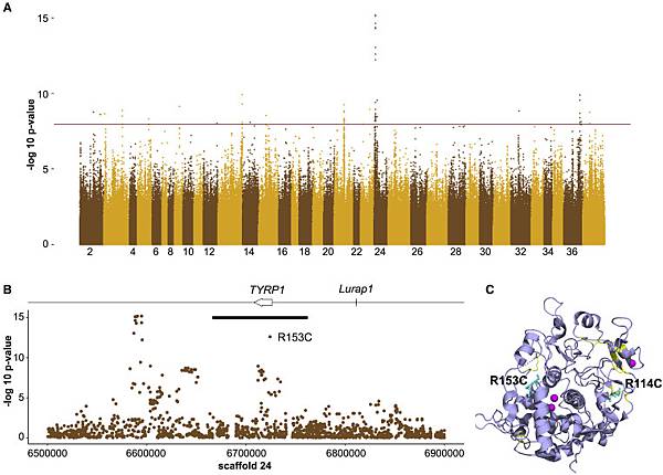
有許多基因參與毛色形成,交叉比對得知這兒最重要的是基因是 TYRP1(全名 tyrosinase-related protein 1);當它能完全展現,熊熊就會是深色的黑熊,壓抑則會成為古銅色的淡熊。
淺色版的美洲黑熊、棕熊都是在 TYRP1 基因作文章,不過突變的位置不同。 美洲黑熊是第 153 號氨基酸,棕熊則是第 114 號氨基酸,都是從本來的 arginine(精胺酸,R)變成 cysteine(半胱胺酸,縮寫 C)。
也就是說美洲黑熊是 R153C,棕熊是 R114C。兩處突變都會影響 TYRP1 蛋白質的作用,降低真黑素的量。 棕熊版 R114C 變淡的效果較為明顯,不過並非所有棕熊都配備,由此想來,棕熊變淡還有其他的遺傳因素。
可以確認,讓美洲黑熊變古銅色的 R153C 是自己的突變,不是源自棕熊的情慾流動。北美洲各地都有美洲黑熊,依照目前的狀態,這款遺傳變異大部分位於北美洲的西南部,東邊幾乎沒有。
鍵盤估計它誕生於 9360 年前,似乎有利於天擇,不過影響力弱弱的。然而,為什麼在北美洲西南部,古銅色比黑皮有利,目前無法肯定。
熊熊這類威武的大型動物,不像小動物那般需要閃躲飄,其毛色適應的道理,想來和小動物應該不一樣,這也是有趣的議題。
新聞稿:
Why aren't all black bears black?
歡迎光臨粉絲團一起討論:盲眼的尼安德塔石器匠
