品種狗狗的行為,有關遺傳,非關品種 原載於泛科學
人類培育下,如今狗狗們有眾多「品種(breed)」,它們其實仍然屬於同一個物種,只是體形、外觀等特徵差異明顯。不同狗狗和人一樣有個性差異,屬於同一品種的不同個體,也會有類似的行為、個性嗎?

飼主各自貢獻資料,以供分析的狗狗們。圖/達爾文方舟(Darwin’s Ark)網站
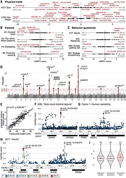
上述問題需要不少資料與交叉比對的分析,才有機會回答。於 2022 年發表,花費多年搜集材料的論文報告,狗的行為確實與遺傳有關,但是同一品種狗的行為並不一致。例如拉布拉多和拉布拉多不同,邊境牧羊犬和邊境牧羊犬不同,拉布拉多和邊境牧羊犬卻可能相同......[參考資料 1, 2, 3]
寵物狗的公民科學
成為馴化動物超過一萬年來,狗狗們千變萬化,過往研究證實很多外貌與型態特徵可以遺傳,例如毛色、體型、藍眼睛。但是對於行為方面的了解比較少,而且想來也更難研究,畢竟行為不像顏色、尺寸那樣能直接識別與量化。
若想釐清狗狗的行為,和遺傳、品種的關係,需要搜集很多品種,每一品種都包括多位個體,以及牠們的基因組定序,再加上大批各種特徵的紀錄,才能獲得比較可靠的答案。
任何研究團隊光靠自己,都不可能取得如此龐大的資料量。研究者們成立「達爾文方舟(Darwin’s Ark)」網站,算是公民科學的應用,邀請許多飼主各自上傳狗狗的資訊,從中進一步分析(大部分參與者應該是美國人和美國狗)。
這項研究採用的資料包括來自 18385 狗的資訊,大約一半是「比較純的品種狗」;又從其中 2155 狗取得遺傳訊息,純種狗、混種狗都有。根據人為定義,全部共有 128 款品種。

大量分析的結果,簡化以後長這樣......意思到惹,不解釋。圖/參考資料 1
個體遺傳品種:相關性與相關性
論文做了一大堆統計學分析,基本上是這種關聯性分析、那種關聯性分析、這種關聯性和那種關聯性的關聯性分析,層層疊疊,一定很合統計魔人的胃口。有興趣的讀者請自行觀摩體驗,我只講我的理解。
結合基因體學與關聯性分析,光是原理並不太難。基因組上每個 DNA 位置有 ATCG 四種可能,比方說某個位置,不同個體為 A 或 C,配備 A 的狗都親人、C 的狗都兇兇,那麼便能推測,A 變異與親近人類有所關聯,C 變異的效果相反。
實際狀況卻複雜很多。例如配備 A 的狗有 70% 親人、C 的狗有 55% 兇兇,並非 100% 的狗都有影響。或是同一種行為,涉及多個遺傳變異,例如基因組上有 50 處位置影響親人、30 處影響兇人。反正就是有一大堆可能的組合與關聯性,樣本愈大、分項愈多,需要愈繁複的統計學分析。
要是鑽進論文的分析迷宮,恐怕很容易失掉方向,繞不出來,反而搞不懂問題是什麼,我們直接跳到外面。

另一批大量分析簡化後的結果......讀者們自行品味就好,BJ4。圖/參考資料 1
外貌形態與內在行為,都受遺傳影響
一番分析後得知,不論體型、外觀等外在特徵,或是行為這類內在特徵,都與遺傳相關,只是不同特徵的程度有別,有些相關性非常高,有些沒那麼高。因此狗狗的行為,確實取決於相當的遺傳成分。
假如每款品種狗的個體們,彼此都表現共通的行為,那麼我們應該能看到:某個品種多半都展現某些行為,而不同品種間情慾交流的混血狗,也會獲得不同品種各有比重的行為。
實際上發現,某些行為確實和少數品種的關聯性比較高,但是多數行為似乎不分品種。江湖傳說中的兇狗不見得更容易兇,容易激動的品種也不一定激動。另一方面,不同品種的狗狗,也可能表現類似的行為。
所有狗狗一起考慮,總共偵測到基因組上 11 處位置(以及 136 處沒那麼確定),可能和行為有關。鍵盤分析它們影響的基因,大部分在腦部的表現較高。
還好沒有脫離想像,不然要是影響行為的基因在腸道大量表現,該怎麼解釋?!
人擇結果:以貌取狗,不管內在
上述的分析方式,只能判斷遺傳與表現的關聯性,無法證實因果關係,不過還是能提供有意義的指引。
大量交叉比對得知,與行為有關的遺傳變異,在不同品種間缺乏明確的差異,這大概就是不同品種內,行為缺乏一致性的根本原因。相對地,和外型有關的某些 DNA 變異,在不同品種間差異明顯。

人類與狗相處的歷史超過一萬年,可是絕大部分品種狗的歷史並不久遠。早於 200 年前的狗狗,不是沒有人為選擇培育,卻著重在工作上的狩獵、守衛、駝獸等功能性特色。
要等到 160 年前,也就是 50 到 80 代以前的狗狗開始,人類才大量刻意創造出不同的品種,形成馬爾濟斯、拉布拉多、雪納瑞、貴賓狗、巴哥犬等多采多姿的品種狗。
或許有讀者認為,品種狗的行為之所以缺乏各自的特異性,是由於各品種經歷的時間太短,不足以產生差異,但是這是錯的。因為絕大部分品種狗的歷史雖短,人擇依然已經足以造成明顯的影響,反映在不同品種間,有別的毛色、體型等外觀特徵。
同一批分析指出,行為與型態一樣都可以遺傳,理論上也可以由人擇控制。然而,不同品種的狗狗,行為與個性依然有不少共通性,品種間卻缺乏明顯差異,品種內的不同個體並不一致。
根據這些資訊,我們似乎可以這麼說:近兩百年來的品種培育,人類更偏好挑選外在特色,以貌取狗,不那麼在乎狗狗內在的行為。
最後也提醒各位讀者,作為寵物飼養的品種狗,只是如今全世界龐大狗群的一小部分而已。眾多的狗狗們,有些是人類親近的伴侶,還有些順利融入各地的半野生或野生環境。然而,也有不少所謂的流浪狗,成為人類與自然生態系的禍患。養狗要有責任感,不要因衝動而養狗,養了就不要直接棄養。
狗狗遺傳史:
狗狗遺傳學:
狗狗考古:
1. Morrill, K., Hekman, J., Li, X., McClure, J., Logan, B., Goodman, L., ... & Karlsson, E. K. (2022). Ancestry-inclusive dog genomics challenges popular breed stereotypes. Science, 376(6592)
2. Your dog’s breed doesn’t determine its personality, study suggests
3. Massive study of pet dogs shows breed does not predict behaviour
歡迎光臨粉絲團一起討論:盲眼的尼安德塔石器匠
