這個 2024 年的論文報告阿拉伯東部,波斯灣的古代DNA 研究。樣本都來自阿拉伯東方外海,波斯灣的小島巴林(Bahrain),年代為尚未伊斯蘭化以前的泰洛斯時期。
Ancient genomes illuminate Eastern Arabian population history and adaptation against malaria

via 這裡

via 維基
巴林的面積約 758 平方公里(台灣是 3.6 萬),如今是獨立國家。 巴林島最接近沙烏地阿拉伯東部,另一個方向則是伊朗的南部。
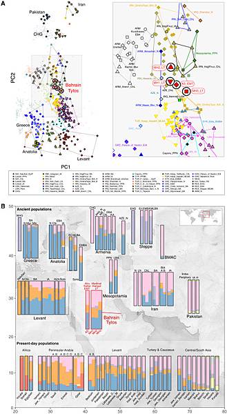
論文嘗試由 25 位古代人取樣,時代涵蓋迪爾蒙(Dilmun)到泰洛斯(Tylos)時期,只有泰洛斯時期的 4 個樣本足以進一步分析。

「迪爾蒙文明」在台灣毫無知名度,不過距今 2600 到 5000 年前也算是盛極一時,而巴林島是重要地帶。可惜這回無法取得此一時期的古代基因組。
接下來巴林受到其北方,伊朗的阿奇美尼德帝國掌握約三百年,隨後又進入泰洛斯時期。泰洛斯是希臘風的名字,源自亞歷山大大帝的東征;巴林的泰洛斯時期,從公元前 325 年延續到 600 年。

這回 4 位古人都生活在泰洛斯時期,最早來自 Abu Saiba 遺址,年代介於 1700 到 2200 年前某個時候。其餘 3 位來自 Madinat Hamad 遺址,介於 1400 到 1700 年前。
幾位古代巴林居民的遺傳組成,都介於青銅時代過後的黎凡特、伊朗族群之間。有趣的是,比起現今的阿拉伯人,他們遺傳上更接近現今的黎凡特族群,特別是配備更高比例,類似納圖夫文化人 DNA 變異。

納圖夫文化(Natufian)是黎凡特地區(現今的以色列、約旦、敘利亞等地)超過一萬年前,舊石器時代末尾的文化,隨後就轉型為新石器時代。年代、位置,都離巴林的泰洛斯時期很遠。
位於阿拉伯南方的索科特拉島,古代居民也配備更多類似納圖夫人的 DNA。這個論文提出一項值得參考的說法,或許能解釋整個阿拉伯地區,牽涉納圖夫 DNA 的情慾流動。
尚未進入伊斯蘭時代之前,阿拉伯西南部有些遊牧部落,遷徙到巴林附近;接著在七世紀後半,加入對波斯與美索不達米亞的征服行列。或許這群移民,也將有納圖夫特色的 DNA 帶到巴林。

更早以前,巴林也發生過外來的情慾流動。估計分析對象的 400 年前,有類似伊朗的血緣加入;算算年代,恰好為阿奇美尼德帝國的時期。另一波則是兩千年前左右,巴林被納入查拉塞尼王國(Characene)之際。
由此看來,巴林受到外來政治勢力統治時,也有新的人口加入。
族群史以外,還有兩件有趣的事。第一,4 人中有 1 位的父母為近親,因此當地在轉型為伊斯蘭社會以前,已經存在近親配對。不過古代人本來就偶有近親配對,所以這項發現,好像也不能提供什麼有意義的知識。

第二,4 人中有 3 位,配備能對抗瘧疾的 G6PD 基因變異(rs5030868,G 改變為 A)。此一變異最早出現在新石器時代的伊朗,同時期的黎凡特、歐洲都沒見到。
加上現今阿拉伯聯合大公國、阿曼、葉門人群資料進一步分析,論文估計五到六千年前此一變異的存在感迅速增加,「selection coefficients」為 0.013。可能和該地區出現農業,蚊子與瘧疾威脅增加有關。
若是如此,這款抵抗瘧疾的 G6PD 變異,應該是在波斯灣的北方、東北方醞釀,再傳往西邊,而非源自西方的地中海一帶。

歡迎光臨粉絲團一起討論:盲眼的尼安德塔石器匠
