這個 2025 年的論文,聚焦於南美洲北部,哥倫比亞的波哥大。此處地理上和安地斯、亞馬遜,以及中部美洲連結,特別是旁邊的巴拿馬地峽,古時候便有所交流。

知名的藝術品「Muisca raft」,由金、銀、銅合金材料,用失蠟法製作。via 這裡
波哥大高原(Bogotá Altiplano)位於哥倫比亞東部,平均海拔達到 2600 公尺。 這個地區的考古時期大致可分為,早於 4000 年的前陶器時期,距今 1200 到 2800 年的 Herrera 時期,隨後到歐洲殖民的 Muisca 時期。另外,大約在 3800 年前,開始有種植玉米的紀錄。
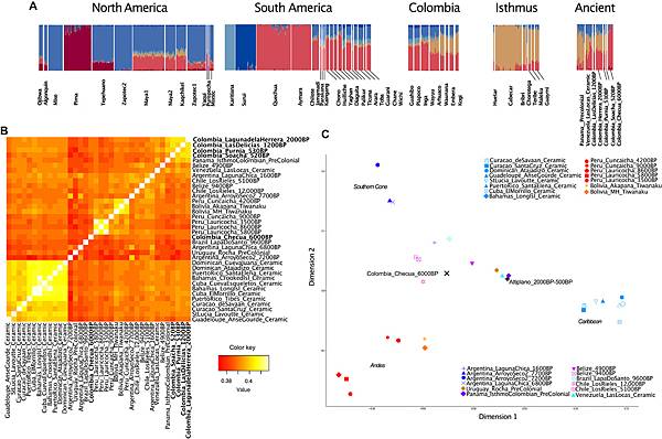
這個論文總共取得 21 個古代基因組,10 女 11 男來自高原的 5 處遺址,以及較北邊的 Los Curos。 遺傳上看,這批樣本可以分為兩個大時段。
較早的前陶器時期,6000 年前的 7 位,5 位男生的 Y染色體皆為同一型號,粒線體則不同。估計人口不多,但是沒什麼近親配對的跡象。
更晚的樣本,要等到 2000 年前。即使後來經歷文化轉變,到 500 年前的樣本,血緣和 2000 年前依然十分相似。可以視為同一血脈 1500 年的延續。

失傳的南美洲古早血脈
現有證據指出,同一地區晚於 2000 年的人,和 6000 年前的前輩缺乏傳承關係,屬於不同遺傳族群。因此,兩者有不同遺傳歷史,需要分別釐清。前陶器時期 4000 年前結束,玉米在 3800 年前引進,和人群轉變有關嗎?有可能,但是需要更多證據。
確定 6000 年前住在波哥大,不知道又延續多久的那支血脈,如今似乎已經消失,到處都偵測不到存在跡象。 特別的是,此一族群和已知的主要血脈,可能都沒有直接關係,也缺乏情慾流動。
中美洲、南美洲各地的古代人群,多少能和 Anzick-1、加州海峽群島樣本( California Channel Islands)沾上關係。但是 6000 年前的波哥大居民,與眾不同。
合理的解釋是,他們的祖先進入南美洲後(應該早於 1 萬年前),便與其他人分開,不再情慾交流,獨立延續到至少 6000 年前,隨後在某個時候失傳。

源自中美洲南部的奇布恰語
同一地區 2000 年前的居民,血緣截然不同,顯然是又從其他地方移民而來。目前無法判斷始於多久以前,和較早居民之間有無互動。
用古代樣本對照,波哥大高原從 Herrera 到 Muisca 時期的樣本,血緣介於西北邊的巴拿馬地峽,以及東北邊的委內瑞拉古代居民之間。
這兒有個值得探索的議題:奇布恰語系(Chibchan)的傳播。這群語言的使用者,分佈於中美洲南部到南美洲西北部,哥斯大黎加、巴拿馬、哥倫比亞等地。但是並不太連續。
與奇布恰語使用者有關的遺傳血脈,古時候曾經是移民大宗。之前古代DNA 研究發現,更北邊的馬雅人世界,至少從 5600 年前開始,便有大量能追溯到南方的新血脈進入。

關於奇布恰語的起源,有兩個主要觀點。一種見解是發源於中美洲南部,再傳播到南美洲北部。另一種則是反過來,從南美洲前進巴拿馬地峽。
現有證據下判斷,奇布恰語應該是起源於中美洲南部,再往南美洲傳播,所以哥倫比亞是進口端,接受語言與血緣。
要注意的是,語言、血緣的流動未必一致。源自中美洲南部的血脈,向南美洲情慾流動時,不一定非得綁定奇布恰語,也就是所謂的「移民/語言」包裹。 畢竟「奇布恰語」旗下,其實包括多款分歧不小的語言。實際過程也許持續數千年,想必非常複雜。
而同一股中美洲南部的血脈,向北方流動後,大幅改變中美洲北部的人群血緣,卻沒有就此使用奇布恰語,而是進入馬雅語言的時代。
美洲考古懶人包,Make America Great Again!
美洲遺傳史(下)多次情慾流動,型態有別的腦袋,大洋洲祖源,EDAR基因
新聞稿:
Ancient DNA uncovers unknown group near Americas' land bridge 6,000 years ago
新聞稿:
Tracing the genetic trails of Colombia's early hunter-gatherers who disappeared completely
歡迎光臨粉絲團一起討論:盲眼的尼安德塔石器匠
